jupyter notebook에서 matplot을 사용하는 법을 다루어 보겠다.
jupyter 사용을 위해 anaconda를 설치했다면, matplotlib은 자동으로 설치되어있을 것이다.
다음과 같이 import 해서 사용할 수 있다.
import matplotlib.pyplot as plt
1. matplotlib이란?
데이터를 그래프로 다양한 방법을 통해 시각화해주는 파이썬 라이브러리로, 말 그대로 데이터시각화 도구이다.
plot()
임의의 개수의 인자를 받아 그래프로 나타내는 matplotlib의 함수
x = [1, 2, 3]
y = [1, 2, 3]
plt.plot(x,y)
plt.title("My plot")
plt.xlabel("X") # x축 이름 설정
plt.ylabel("Y") # y축 이름 설정
plt.show() # 그래프 보여주기_print와 같음.

plot 함수의 옵션을 통해 선 모양과 점 모양도 변경할 수 있다.
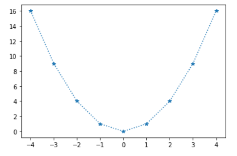
x = np.arange(-4, 5) # x축 범위 : -4 ~ 4
y = x**2
plt.plot(x, y, linestyle=":", marker="*")
plt.show()
jupyter notebook에 위와 같은 코드를 작성하면, 아래의 그래프를 도출할 수 있다.
linestyles은 -, :, -., -- 등이 사용될 수 있다. ( 잘안보여서 크게..!)
추가옵션으로는 color, label 등이 있다.

legend()
legend: 범례
그래프 내에 축에 대한 정보를 담는 matplotlib의 함수이다. plot() 함수의 lable 부분을 표시해준다.
예시를 통해 이해하는 게 가장 빠르다!
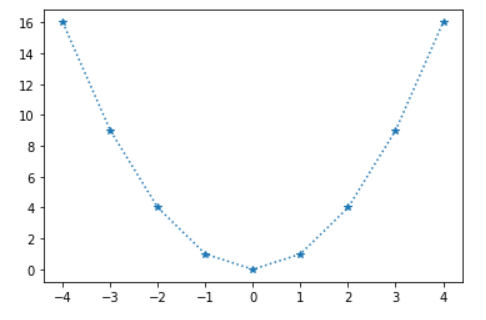
위의 코드에 label 옵션과 legend 함수를 추가해주면...
x = np.arange(-4, 5)
y = x**2
plt.plot(x, y, linestyle=":", marker="*", label = "y = x ** 2")
plt.legend(shadow = True, borderpad = 1)
plt.show()
(shadow와 borderpad 사이즈 크기는 옵션이다.)

subplot()
여러개의 그래프를 한꺼번에 그릴 수 있는 matplotlib의 함수다.
코드 첫번째 줄에서 파이썬 numpy의 linspace() 함수를 활용하여 x좌표(수평축)의 간격을 조절해보았다.
아래 코드에서는 subplots(2,1)이라고 작성했기 때문에, 2행 1열의 형태로 그래프가 그려진다.
만약 subplots(3,6)이라고 작성하면 3행 6열의 형태를 갖는 그래프 구성이 나타나게 될 것이다.
x = np.linspace(0, np.pi * 10, 500) #(시작점, 끝점, 개수, endpoint=T)
#endpoint는 디폴트가 True라서 생략이 가능하다. 주어진 값을 포함할지 말지 선택하는 옵션이다.
fig, axes = plt.subplots(2, 1)
axes[0].plot(x, np.sin(x)) #0행 그래프는 sin 그래프
axes[1].plot(x, np.cos(x)) #1행 그래프는 cos 그래프

savefig()
matplotlib의 savefig 메소드로 작성한 그래프를 이미지 파일로 저장할 수 있다.
plt.savefig('사진저장해보기.png') # 괄호 안에는 파일명이 들어가야 한다.

💕 피드백과 질문은 언제든 환영입니다! 💕
'ML' 카테고리의 다른 글
| [python/AI] Python 외부 라이브러리 설치 및 관리 총정리 (0) | 2023.07.15 |
|---|---|
| [python/AI] MNIST란? MNIST 데이터 개념 / 컴퓨터 비전 / 인공신경망 (2) | 2022.11.15 |
| [python/AI] 텐서(tensor)란? 텐서(tensor) 개념 / 파이토치(pytorch)에서의 활용/ 인공지능(AI) 기본 개념 (0) | 2022.11.01 |